HJC黄金城官方网站

- 智慧办公 -

网址变换通知

尊重的客户/合作伙伴:

   谢谢您一直以来对HJC黄金城官方网站的支持与关注!为了提供更优质的服务体验 ,,,, ,, ,我们对网站举行了新的域名备案 ,,,, ,, ,并启用了新的域名地址。。。 。。。。详细变换信息如下:

变换内容:

   旧网址:http://www.xjtsly.net/

   新网址:/

生效时间:

   2025年3月31日起 ,,,, ,, ,旧网址将阻止使用 ,,,, ,, ,请您实时更新书签或会见链接。。。 。。。。

HJC黄金城·(中国区)集团官方网站
Technological transformation

手艺刷新

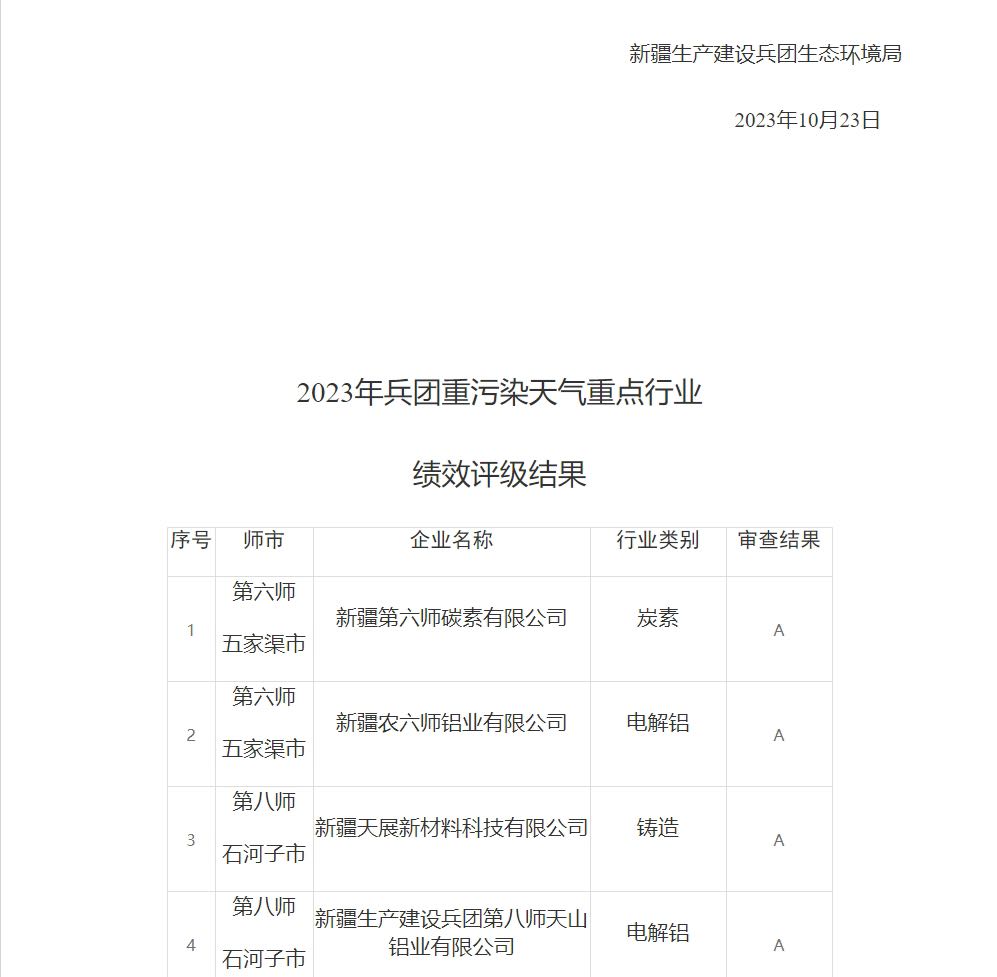
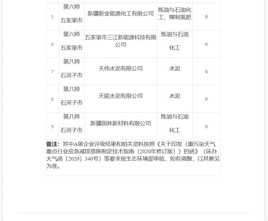
关于2023年兵团重污染天气重点行业绩效评级效果 (第一批、第二批)的通告(转自兵团生态环保局)

2024年01月09日 宣布人:关天驭

?HJC黄金城官方网站上海分公司版权所有

    沪ICP备2025109596号-1 

    沪公网安备 31011502403053号    

  • 招聘平台
  • 企业微信
  • 地      址:上海市浦东新区张杨路2389弄3号普洛斯大厦9楼
  • 公司总机:021-58773690
  • 招聘专线:0993-2908111
  • 招聘邮箱:340043047@qq.com
【网站地图】【sitemap】